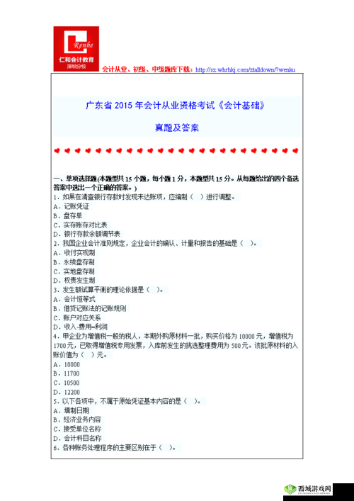
关于《大多数》会计测试题的解题攻略与答案览中心通知
对于许多人来说,会计是门复杂而又充满挑战的学科。尤其在面对系列会计测试题时,我们可能会感到无从下手,甚至是心生恐惧。为了帮助大家在会计考试中取得好成绩,我们将为大家带来《大多数》会计测试题的解题攻略与答案览中心通知。本文将详细解析如何应对会计测试题,帮助大家在考试中取得更好的成绩。

基础知识的重要性
我们需要明确的是,会计测试题并非无章可循,其背后都离不开会计的基础知识。掌握会计的基本概念原理和方法是解答测试题的关键。我们需要对会计的大要素会计科目会计核算方法等基础知识有深入的了解。
审题与理解
在面对会计测试题时,审题与理解是解题的第步。我们需要认真阅读题目,明确题目的要求,理解题目的背景和情境。只有准确理解题目,才能找到解题的突破口。
解题步骤与技巧
1. 仔细分析题目:在审题的基础上,我们需要对题目进行仔细的分析。分析题目中的关键信息,如时间地点人物事件等,找出解题的线索。
2. 确定答案范围:根据题目要求和会计知识,确定答案的范围。这有助于我们缩小选择范围,提高解题的准确性。
3. 选择合适的答案:在确定答案范围后,我们需要对比各个选项,选择最合适的答案。这需要我们具备扎实的会计知识和良好的判断力。
4. 注意答题规范:在答题过程中,我们需要遵循会计答题的规范,如使用专业术语条理清晰等。这有助于提高答案的准确性和可读性。
5. 善于运用排除法:在选择题中,我们可以运用排除法,排除与题目要求不符的选项,缩小选择范围,提高答题的准确性。
常见题型与解题方法
1. 选择题:选择题是会计测试题中常见的题型。我们需要对各个选项进行仔细的分析和对比,选择最合适的答案。在答题过程中,我们可以运用排除法等方法,提高答题的准确性。
2. 计算题:计算题是考察我们会计核算能力的题型。我们需要根据题目要求,运用会计知识和计算方法,进行准确的计算。在计算过程中,我们需要注意计算的准确性和规范性。
3. 判断题:判断题是考察我们会计基础知识的题型。我们需要根据题目要求,运用会计知识进行判断。在答题过程中,我们需要注意判断的准确性和逻辑性。
答案览与解析
为了帮助大家更好地理解和掌握会计测试题,我们将提供答案览与解析。通过答案览,大家可以了解自己的答题情况;通过解析,大家可以了解每个题目的解题方法和思路,从而更好地掌握会计知识。
以上就是《大多数》会计测试题的解题攻略与答案览中心通知。希望本文能够帮助大家在会计考试中取得好成绩。在备考过程中,我们需要注重基础知识的掌握,审题与理解的能力培养,以及解题步骤与技巧的掌握。我们还需要多做练习题,熟悉各种题型和解题方法。相信只要我们付出努力,就定能够在会计考试中取得优异的成绩。