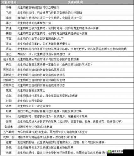
仙剑奇侠传九野进攻类异能嗜血详解及其在游戏资源管理策略中的核心作用
《仙剑奇侠传九野》作为一款融合了策略与角色扮演元素的卡牌游戏,以其丰富的角色设定、独特的剧情故事和多样的战斗机制吸引了大量玩家的关注,在游戏中,进攻类异能是玩家在战斗中取得胜利的重要手段之一,而“嗜血”作为一种极具特色的进攻类异能,更是以其强大的伤害输出能力和资源管理效率,成为了众多玩家追捧的对象,本文将深入探讨仙剑奇侠传九野中进攻类异能“嗜血”在资源管理中的重要性,提供高效管理和使用的技巧,分析资源浪费的常见原因及避免策略,并最终总结如何最大化其价值。

一、介绍仙剑奇侠传九野进攻类异能嗜血介绍在资源管理中的重要性
在《仙剑奇侠传九野》中,资源管理是决定战斗胜负的关键因素之一,玩家需要合理分配卡牌资源,包括攻击力、生命值、技能点等,以确保在关键时刻能够发动有效的进攻或防御,进攻类异能“嗜血”以其独特的机制,在资源管理中扮演着至关重要的角色。
“嗜血”异能通常与角色的攻击行为绑定,当角色发动攻击时,能够额外吸取目标的一部分生命值作为自身的恢复,这种机制不仅增强了角色的续航能力,还使得玩家在战斗中能够更加灵活地调整战术,在面对高血量敌人时,通过连续使用“嗜血”异能,玩家可以逐步削减敌人生命值的同时,保持自身生命值的稳定,从而避免因为资源耗尽而陷入被动。
“嗜血”异能还能够在一定程度上缓解玩家在资源分配上的压力,在战斗中,玩家往往需要权衡攻击与防御之间的平衡,而“嗜血”异能的存在,使得玩家在发动进攻时能够获得额外的资源补充,从而更加从容地应对各种战斗情况。
二、提供如何高效管理和使用仙剑奇侠传九野进攻类异能嗜血介绍的技巧
要高效管理和使用“嗜血”异能,玩家需要掌握以下技巧:
1、合理搭配卡牌:在构建卡组时,玩家应根据“嗜血”异能的特性,选择那些能够频繁发动攻击的角色卡牌,还可以搭配一些能够增加攻击力或降低敌人防御力的辅助卡牌,以提高“嗜血”异能的触发频率和效果。
2、精准计算伤害:在使用“嗜血”异能时,玩家需要精准计算伤害值,以确保每次攻击都能最大化地吸取敌人生命值,这要求玩家对敌人的生命值、防御力以及自身的攻击力有清晰的了解,以便在战斗中做出正确的决策。
3、灵活调整战术:战斗中,敌人的类型和数量会不断变化,玩家需要根据实际情况灵活调整战术,在面对大量敌人时,可以优先攻击血量较低的敌人,以快速触发“嗜血”异能并恢复生命值;而在面对高血量敌人时,则可以采取消耗战策略,通过连续攻击逐渐削弱敌人。
4、注意资源平衡:虽然“嗜血”异能能够带来额外的资源补充,但玩家仍需注意保持资源的平衡,在战斗中,不要过于依赖“嗜血”异能而忽视其他资源的积累,以免在关键时刻陷入资源短缺的困境。
三、分析资源浪费的常见原因及避免策略
在《仙剑奇侠传九野》中,资源浪费是导致战斗失败的重要原因之一,对于“嗜血”异能而言,资源浪费的常见原因及避免策略如下:
1、盲目进攻:一些玩家在战斗中过于追求攻击次数,而忽视了敌人的防御力和反击能力,这往往导致攻击被敌人轻易抵挡,而“嗜血”异能也无法发挥应有的作用,避免这种浪费的关键在于精准计算伤害值,并根据敌人的实际情况选择合适的攻击时机。
2、忽视辅助卡牌:一些玩家在构建卡组时过于注重攻击卡牌,而忽视了辅助卡牌的重要性,这往往导致在战斗中缺乏足够的控制手段和资源补充能力,从而限制了“嗜血”异能的发挥,为了避免这种浪费,玩家应在构建卡组时注重卡牌之间的搭配和平衡。
3、过度依赖“嗜血”异能:虽然“嗜血”异能具有强大的资源管理能力,但玩家不应过度依赖它而忽视其他战斗策略,在战斗中,玩家应根据实际情况灵活调整战术,以确保在各种情况下都能保持优势。
四、总结如何在游戏中最大化仙剑奇侠传九野进攻类异能嗜血介绍的价值
要最大化“嗜血”异能的价值,玩家需要从以下几个方面入手:
1、深入了解异能机制:玩家需要深入了解“嗜血”异能的触发条件、效果以及与其他卡牌之间的相互作用关系,以便在战斗中做出正确的决策。
2、优化卡牌搭配:在构建卡组时,玩家应根据“嗜血”异能的特性选择合适的角色卡牌和辅助卡牌,以确保在战斗中能够充分发挥其优势。
3、精准计算伤害和资源:在战斗中,玩家需要精准计算伤害值和资源消耗情况,以便在关键时刻做出正确的决策并避免资源浪费。
4、灵活调整战术:玩家应根据敌人的类型和数量以及自身的实际情况灵活调整战术,以确保在各种情况下都能保持优势并最大化“嗜血”异能的价值。
文末附加问题解答
问题:在《仙剑奇侠传九野》中,如何判断一个角色是否适合携带“嗜血”异能?
解答:在《仙剑奇侠传九野》中,判断一个角色是否适合携带“嗜血”异能,主要需要考虑以下几个方面:
1、攻击力:攻击力较高的角色能够更容易地触发“嗜血”异能并吸取更多的生命值,在选择携带“嗜血”异能的角色时,应优先考虑那些攻击力较高的角色。
2、攻击频率:攻击频率较高的角色能够更频繁地发动攻击并触发“嗜血”异能,在选择携带“嗜血”异能的角色时,可以优先考虑那些能够连续攻击或具有多段攻击能力的角色。
3、生存能力:由于“嗜血”异能需要角色在战斗中保持一定的生命值才能持续发挥作用,因此选择携带“嗜血”异能的角色时,还应考虑其生存能力,具有高额生命值或强大防御能力的角色能够更好地适应战斗环境并持续发挥“嗜血”异能的作用。
在选择携带“嗜血”异能的角色时,玩家需要综合考虑角色的攻击力、攻击频率以及生存能力等因素,以确保在战斗中能够充分发挥“嗜血”异能的优势。